Primulina pan-genome reveals differential gene retention following whole-genome duplications and provides insights into edaphic specialization
Edaphic specialization—the adaptation of plants to unique or extreme soil environments—offers critical insights into ecological differentiation and the evolutionary mechanisms that drive biodiversity, yet its genomic basis remains poorly understood. Primulina, a genus of Gesneriaceae with >200 species endemic to extreme soils, is predominantly calciphilous (limestone-adapted), and a few species have independently adapted to Danxia or acidic soils, offering an exceptional model for mechanistic dissection.
Recently, a research team from the South China Botanical Garden (SCBG) of the Chinese Academy of Sciences (CAS) assembled seven genomes and constructed a Primulina pan-genome spanning nine species from karst, Danxia and acidic soils. Comparative analyses reveal that karst-adapted species have smaller genomes than non-karst species, strongly supporting the nitrogen limitation hypothesis. Two lineage-specific whole genome duplications (WGDs) exhibit biased duplicate loss in large gene families but preferential retention of transcription factors, indicating combined adaptive and nonadaptive forces.
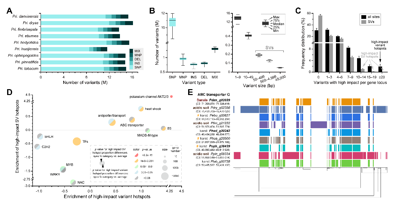
Pan-genome analyses identify ion channel and transporter genes enriched in variant hotspots and under positive selection in karst lineages. Candidate genes for drought and salt stress tolerance include ABC transporters and ion channels. Notably, an ABC transporter shows positive selection in karst species and unique structural variation in non-karst species. Together, this study demonstrates that genome downsizing, biased post-WGD retention, and evolution of ion-transport pathways shape adaptation to extreme soils. The Primulina pan-genome provides a resource for dissecting mechanisms underlying edaphic specialization.
The findings have been published in the leading biology journalCell Reports under the title “Primulina pan-genome reveals differential gene retention following whole-genome duplications and provides insights into edaphic specialization”. Assoc. Prof. FENG Chao is the first author, while Prof. KANG Ming is the corresponding author. The study was supported by the Guangdong Flagship Project of Basic and Applied Basic Research, National Natural Science Foundation of China, and Youth Innovation Promotion Association CAS. Article link: https://doi.org/10.1016/j.celrep.2025.116763
Figure 1. Retention and loss pattern of duplicates during rediploidization.(Image by FENG et al.)

Figure 2. Properties of the syntelog-based pan-genome of Primulina.(Image by FENG et al.)

Figure 3. Retention and loss pattern of duplicates during rediploidization.(Image by FENG et al.)

(Image by FENG et al.)
File Download:
