News
-
2026-04-13Silicon vs carbon:divergence in defensive strategies of two congeneric trees across subtropical forest elevationsComparing traits of two Castanopsis species revealed that: from high to low elevations, C. eyrei prioritized C-based defenses but reduced NSCs, whereas C. lamontii primarily accumulated Si without altering NSCs. These findings implied the species-specific acclimation mechanisms of the subtropical trees to warming and highlighted the key role of ... —— Interspecific differences in defense strategies of dominant tree species in subtropical evergreen broad-leaved forestsInter- and intra-specific variation of plant functional traits reflect the response and adaptability of plants to environment change and benefit plants’ growth and defense under different habitats. Elevational gradient with...Read More
-
2026-03-25Long-term N and P addition reshapes multi-element allocation patterns and network interaction in South China plantation treesLong-term N and P addition altered the allocation of mineral elements in tissues. Moreover, it modified the network relationships among mineral elements in trees. Nitrogen (N) deposition disrupts mineral element dynamics, exacerbating phosphorus (P) limitation and inducing multiple nutrient imbalances. Although P addition is widely adopted to mitigate these negative effects by enhancing P availability, how multi-mineral elements in tropical trees respond to N and/or P addition remains poorly understood, p...Read More
-
2026-03-23Decode Cold Tolerance Difference Mechanism in Banana - Fruit from A Large Herbal PlantThis study explored the molecular mechanism by which Cu-miRNA regulates the difference in cold tolerance between AAA type (Cavendish) and ABB type (Pisang Awak) banana fruits. It was confirmed that the differential expression of MaSPL4/5 were the key factor determining the differential accumulation of Cu-miRNA in these two types of banana fruits... Chinese researchers have uncovered the molecular mechanism underlying the cold tolerance difference in banana, fruit from a large herbal plant that could play a role in global food security.The study, conducted by researchers at the South China Botanical Garden under the Chinese Academy of Sciences and collaborators, was recently published in Jo...Read More
-
2026-03-17Elevation Aggravates Phosphorus Limitation of Soil Microorganisms in Tropical ForestsAcross tropical forest elevational gradients, soil microorganisms exhibit pervasive phosphorus limitation that intensifies with increasing elevation. Lower temperatures at higher elevations constrain phosphorus release while enhancing microbial investment in P-acquiring enzymes, with important implications for soil carbon cycling under climate c... Researchers from the Ecology and Environmental Science Center of the South China Botanical Garden, Chinese Academy of Sciences, in collaboration with international partners, have demonstrated that soil microorganisms in tropical forests are widely constrained by phosphorus (P) availability, and that this limitation becomes significantly stronger...Read More
-
2026-03-17Coniferous Litter Promotes Soil Carbon Stabilization in Subtropical ForestsPlant litter is a major source of soil organic carbon in forest ecosystems, but the influence of litter quality on carbon stabilization remains under debate. A 360-day incubation experiment with twelve subtropical tree species showed that coniferous litter, despite slower decomposition, promoted greater soil carbon accumulation by enhancing mine... Researchers from the South China Botanical Garden of the Chinese Academy of Sciences have uncovered a new mechanism by which tree litter regulates soil carbon stabilization in subtropical forests. Their study shows that, contrary to the conventional view that high-quality litter contributes more effectively to soil carbon accumulation, coniferou...Read More
-
2026-03-17New Findings on Synergistic Microplastic-Heavy Metal Pollution in Subtropical Mangrove EcosystemsThis study investigated the vertical distribution and interactions of microplastics (MPs) and heavy metal(loid)s (HMs) in dated sediment cores from Zhangjiang Estuary Mangrove Reserve, China. Results revealed triphasic accumulation patterns aligned with China's socioeconomic transitions, with SEM-EDS confirming HMs adsorption onto MPs surfaces. ... Mangroves are critical ecosystems in tropical and subtropical intertidal zones, providing important ecological functions including shoreline stabilization, carbon sequestration, and pollutant retention. However, rapid industrialization and urbanization have brought continuous combined pollution pressure to mangrove ecosystems. Microplastics and ...Read More
-
2026-03-12Decodes the Genetic Architecture of Jade Vine’s Rare Turquoise BloomsBlue-green (turquoise) flowers are rare in nature. A haplotype-resolved telomere-to-telomere genome reveals that the bird-shaped turquoise flowers of Strongylodon macrobotrys (jade vine) arise from co-pigmentation between malvin (an anthocyanin) and saponarin (a flavonoid), shaped by genome dynamics and geological event–associated LTR expansions. Flowers represent one of the most remarkable evolutionary innovations in angiosperms. Among the vast diversity of floral colors, turquoise stands out as one of the rarest hues in nature. The diversification of floral pigmentation not only mediates the co-evolutionary interactions between plants and their pollinators but also plays a key role in ...Read More
-
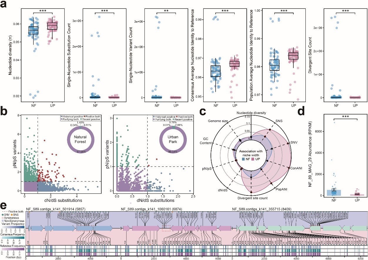
2026-03-10The Trade-off between Microbial Functionality and Evolutionary Flexibility under UrbanizationUrban parks promoted microbial functionality while concurrently reducing genomic size and evolutionary flexibility, suggesting that urbanization drives microbial communities toward functional specialization at the expense of their adaptive capacity. By contrast, forest soils maintained greater genomic diversity, which likely underpins enhanced r... Urban parks are a vital component of urban ecosystems and provide distinctive habitats for soil microorganisms. Yet under rapid urbanization, it remains unclear whether—and how—the functional diversity and evolutionary potential of microbial communities are being reshaped.By systematically comparing soil microbiomes in urban parks and natural ...Read More







